投资者在股指期货开户时首先需要满足的条件之一就是通过股指期货适当性考试,考试是闭卷网上考试,题库来源于中金所最新更新的题库资源,那么投资者为了开通股指期货怎样才能通过考试呢?
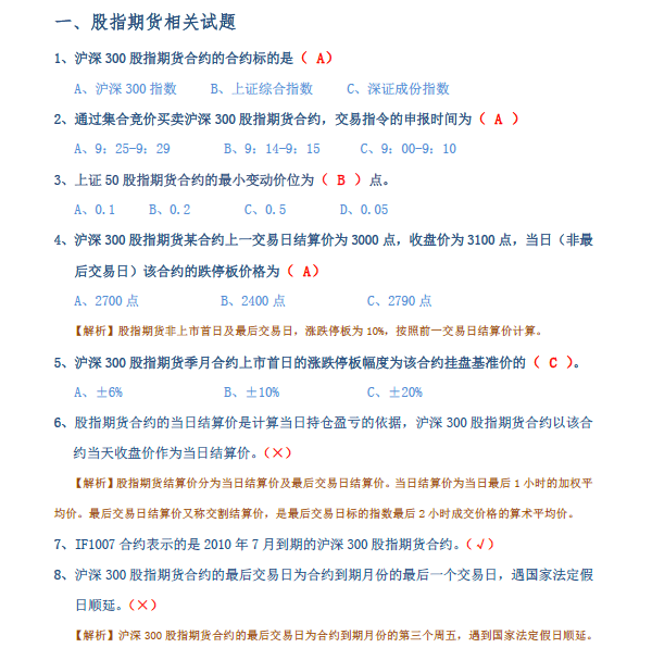
1、股指期货复习题库

小编为大家整理了股指期货考试复习题库,有详细的解析和答案,有需要的投资者请拨打屏幕右侧的联系电话免费索取复习材料!

2、网上模拟考试
投资者在复习后,可以自行登录【中国期货业协会测试网址】,模拟考试,如果基本上次次都是80分以上,通过考试肯定是没有问题的。
如果只想要考试复习题库的朋友们,可以登录淘宝搜索--期货交易基础知识测试题库。

想了解更多股指期货开户相关问题的投资者请查看【沪深300、上证50、中证500股指期货开户条件】
重要提示:国内几家交易所在2019年5月31日发布了最新的期货交易者适当性管理办法,主要改革内容就是:凡是开通了金融期货账户的投资者,可以简化开通原油期货、特定品种(铁矿石期货和PTA期货)以及商品期权的开户步骤,详情请点击【如何快速开通各大期货交易所的品种交易权限/账户】。

以上就是有关股指期货开户需要考试吗、股指期货考试题库的解读,只要通过预约方式联系我们的客户根据资金量的不同,可享不同程度的手续费优惠,(手机用户点击屏幕下方、电脑用户点击屏幕右侧的预约开户)工作人员看到您的信息会第一时间联系您,如果您还有其他的疑问,欢迎您致电.

















